COMPANY PROFILE
公司简介
GUOXIN HEALTH RESEARCH INSTITUTE
国新健康研究
GUOXIN YIKANG
国新益康
JOIN US
加入我们
CONTACT US
联系我们
Medical insurance business
医保业务
Pharmaceutical business
医药业务
Medical business
医疗业务
Enterprise trends
企业动态
Industry trends
行业动态
Procurement Information Announcement
采购信息公告
Other
其他
Communist Party Building
党建情况
Communist Party dynamic
党建动态
Communist Party story
先锋故事
Mission vision
使命愿景
Cultural trends
文化动态
Enterprise journal
企业内刊
Company announcement
公司公告
periodic report
定期报告
Investor Services
投资者服务
Stock price chart of the company
公司股价图
返回顶部
字号:大中小
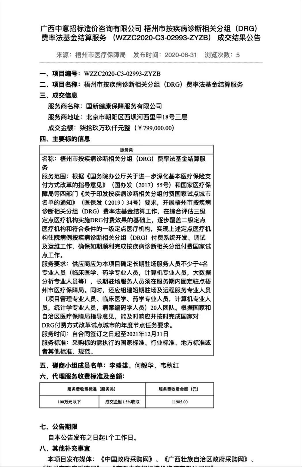
近日,广西梧州市医保局发布“梧州市按疾病诊断相关分组(DRG)费率法基金结算服务成交结果公告”,明确服务商为国新健康。
微信扫码关注国新官方微信号
国新健康保障服务集团股份有限公司 鲁ICP备2023050388号-2